LogisticSaturation#
- class pymc_marketing.mmm.components.saturation.LogisticSaturation(priors=None, prefix=None)[source]#
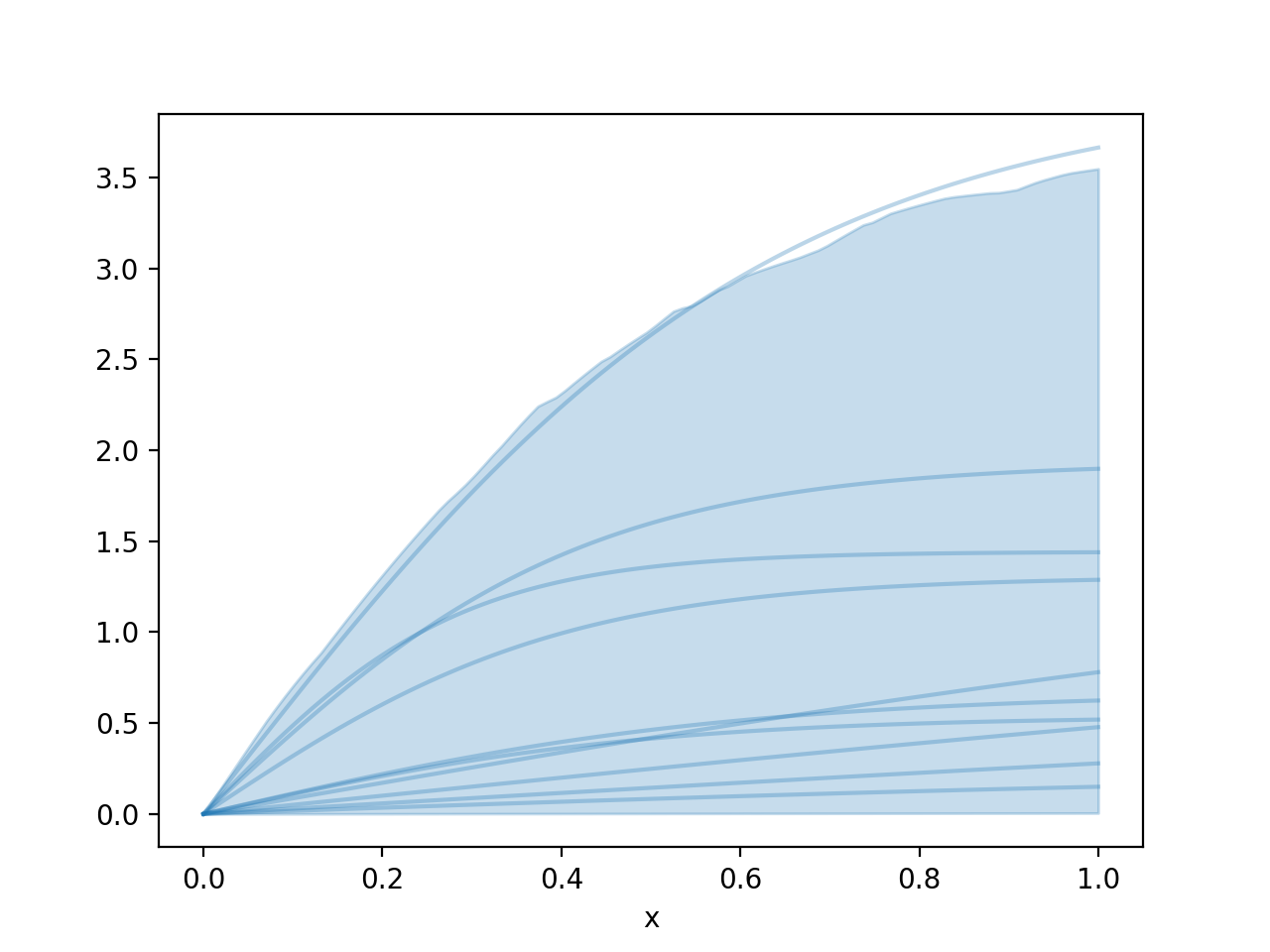
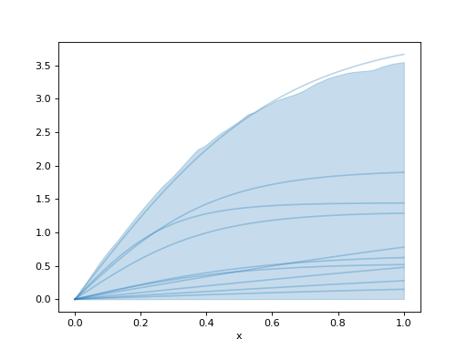
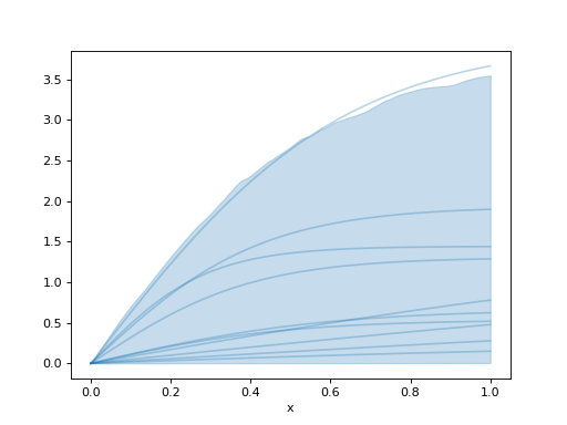
Wrapper around logistic saturation function.
For more information, see
pymc_marketing.mmm.transformers.logistic_saturation().(
Source code,png,hires.png,pdf)
Methods
LogisticSaturation.__init__([priors, prefix])LogisticSaturation.apply(x[, dims, idx])Call within a model context.
LogisticSaturation.function(x, lam, beta)Logistic saturation function.
LogisticSaturation.plot_curve(curve[, ...])Plot curve HDI and samples.
LogisticSaturation.plot_curve_hdi(curve[, ...])Plot the HDI of the curve.
Plot samples from the curve.
Sample the curve of the saturation transformation given parameters.
LogisticSaturation.sample_prior([coords])Sample the priors for the transformation.
Set the dims for all priors.
Convert the transformation to a dictionary.
LogisticSaturation.update_priors(priors)Update the priors for a function after initialization.
Return a copy with default prior dims (dims=None) set to
dimsinstead.Return a copy with updated priors.
Attributes
combined_dimsGet the combined dims for all the parameters.
default_priorsfunction_priorsGet the priors for the function.
lookup_namemodel_configMapping from variable name to prior for the model.
prefixpriorsGet the priors for the function.
variable_mappingMapping from parameter name to variable name in the model.